Docs

Log into read the version of docs relevant to your site.

Net D

Net D ("D" stands for "Days") is a type of payment term that refers to the period within which a customer must pay their outstanding invoice (net amount) for the service or product received.

Net D terms specify that the seller expects to receive payment within a specified number of days after the service has been activated or the product has been dispatched.

In Chargebee, Net D can be set to anywhere between Net 1 and Net 180. There are a set of default values available, and you can add more values within that range. You can also set specific Net D values for each customer in Chargebee.

Example

If the payment term specified for a customer or an invoice is Net 30, the total invoice amount must be paid within 30 days.

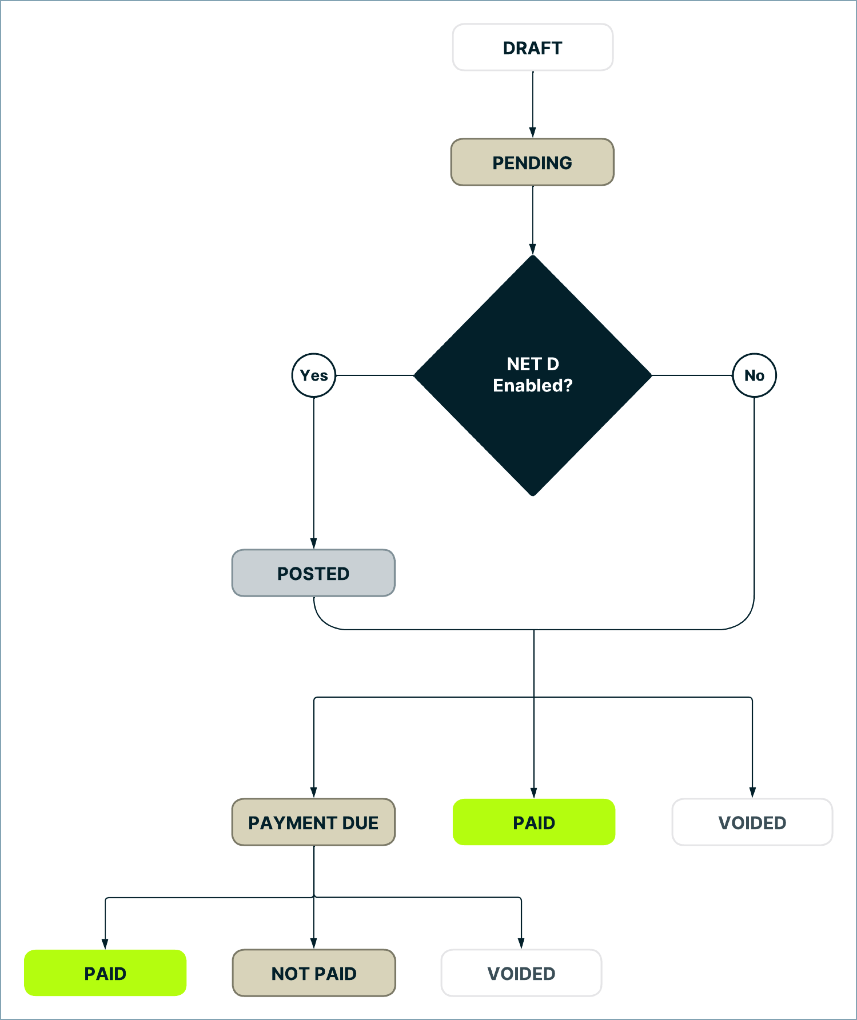
The following diagram explains the Invoice Status Life Cycle:

For example, if you've set Net 15 as your payment term, when an invoice is being generated, Chargebee will check whether Net D is enabled for your site. With Net D enabled, the invoice moves to Posted status. The customer can make the payment within the defined term, which in this case is 15 days. When the payment is made within 15 days, the invoice status is updated to Paid. If the customer fails to make the payment after 15 days, the status will be Payment Due or even Void based on the payment.

Note:

  • Click here to learn more about invoice statuses.
  • Net D can be set up for one-time invoices. If you are an existing user, contact support to get this enabled for your Chargebee site.

Enable Net D for Chargebee Invoices

To include Net D as a payment term in your invoices:

  1. Navigate to Settings > Configure Chargebee > Billing LogIQ > Payment Terms and click Enable Payment Terms.

  2. You can enable payment terms for both Offline payment method and Online payment method.

  3. Set a default payment term for the site using Choose Default Payment Term.

  • The options are as shown in the screenshot above:

    • (1) Due Upon Receipt: Use this if you don't want to use any specific payment terms.

    • (2) Net 7 to Net 90: These are the payment terms available out of the box in Chargebee.

    • (3) Add New Term: Allows you to add a new Net D term to the list of available options. (See screenshot below)

  • When Net D is enabled, the payment term chosen is applied only to new customer records created with auto-collection off, from then on.

  • Additionally, the payment term chosen can also be stored with new customer records created with auto-collection on. If auto-collection is turned off for them later, the stored payment term is applied to their invoices. Contact support to enable this feature. The screenshot below shows how the details page of a new customer record looks after enabling this feature.

For both the above cases, existing customer records are not affected.

Note Once payment terms for offline payments are enabled, they cannot be disabled.

Enable Payment Terms for a Specific Customer

There are two ways to set payment terms for a customer:

Via Web Interface

If the payment term needs to be modified for a specific customer, you can set a different term for that customer:

Via API

The net_term_days attribute of the customer resource holds the Net D value for the customer. This can be set using the Create a customer or Update a customer endpoints.

Payment Terms in Invoices

Once Payment Terms is enabled, invoices will be created in Posted status for active subscriptions.

The invoice will also show the payment term (Net 15 or Net 30 days) and the due date for the payment, which is the date the invoice is generated plus the number of days set as payment terms.

To display the Payment Term and Due Date in the Invoice PDF, enable the Payment Terms & Due Date (Invoice Only) option under Settings > Configure Chargebee > Invoices & Credit Notes.

Changing Payment Terms

Site-Level Change

You can change Net D at the site level the same way you enable it. This will not affect existing customer records; only new customer records created from then on will store the new setting.

Customer-Level Change

You can also change Net D for a particular customer by navigating to their details page and using the Change Customer Details button.

Once changed, the new setting only applies to new invoices generated for the customer from then on; existing invoices are not affected.

Search for Posted Invoices

You can search for posted invoices using the Status = "Posted" filter via the Chargebee site and the API.

Email Notifications

Chargebee can send emails to your customers informing them that an invoice has been Posted and when it's due for payment. These emails can be sent based on the version of email notifications enabled for your Chargebee site.

Email Notifications V1

If you have Email Notifications V1 enabled for your Chargebee site, navigate to Settings > Configure Chargebee > Email Notifications, and enable Net D - Payment Due Reminder. The Customize Template option lets you configure the email to be triggered before a specific number of days.

Email Notifications V2

If you have Email Notifications V2 enabled in your Chargebee site, configure the email notifications for Net D by navigating to Settings > Configure Chargebee > Email Notifications > Invoices & Payments > Payments Terms (Net-D).

Toggling the switch will enable the email notification for Net D Payment Due Reminder.

Click here to learn more about configuring emails in Email Notifications V2.

Note:

  • When an invoice goes into Posted status, an invoice generated event is triggered.
  • When the invoice status changes after the due period, an invoice updated event is triggered.

FAQ

What happens when Auto Collection is set to Off and then updated to On?

If Auto Collection is OFF and then updated to ON, Chargebee will check for payment details stored against the customer's billing information. If payment information (for example, card details) is present, a collection attempt will be made. If the payment is processed, the invoice will be marked as Paid; otherwise, it will be moved to Payment Due status.

Was this article helpful?