Docs
See also
An Invoice is a document issued by the business to its customer, detailing out the services and/or products sold to them. It creates an obligation for the buyer to pay. It lists the items sold, their quantities, and the amount payable for each of them. An invoice typically provides the following details:
In Chargebee, invoices are automatically generated for subscriptions and transactions, streamlining your billing process and ensuring accuracy. You can view, filter, and manage invoices directly from the Invoices tab, and send email notifications to customers about their invoices and payment status.
Chargebee automates the entire process of invoicing, starting from a new subscription sign-up, when the invoice is created, to all payments made between the merchant and buyer. Email notifications can be sent out as well, informing buyers of the transaction status.
The Invoices tab lists all the invoices that have been generated, with details of the invoice number, invoice status (Paid, Payment Due, etc.), credits applied, customer details, invoice date, invoice amount, retry attempt, etc.
The Invoices tab allows you to perform the following operations:
Note:
The key icon visible under the invoice title in Chargebee denotes the invoice ID assigned to the specific invoice.
You can also select a bunch of invoices and perform the following actions on them.
Note:
Bulk Actions can only be performed by Admins.
Chargebee bills your customers on the same day their subscription becomes active. For example, If a customer signed up on Jan 10th without a trial period, then the billing will be on Jan 10th, Feb 10th, March 10th, and so on. If the date is not available then they will be billed on the last day of the month - if the sign-up was on Jan 31st, then the next would be Feb 28th, and so on.
See also
Invoices will follow the time zone of the Chargebee site. However, if you change the time zone of your Chargebee site, the newly generated invoices will follow the new time zone and the ones that were generated already will be retained in the previous time zone.
Say you had your Chargebee site set to follow PST till April. On the 1st of May, you change the time zone to EST. The invoices generated till the 30th of April will be in PST and invoices generated from the 1st of May will be in EST.
For invoices that are impacted with the time zone alteration, a banner, with the details of the change, will be displayed on the Invoice details page.
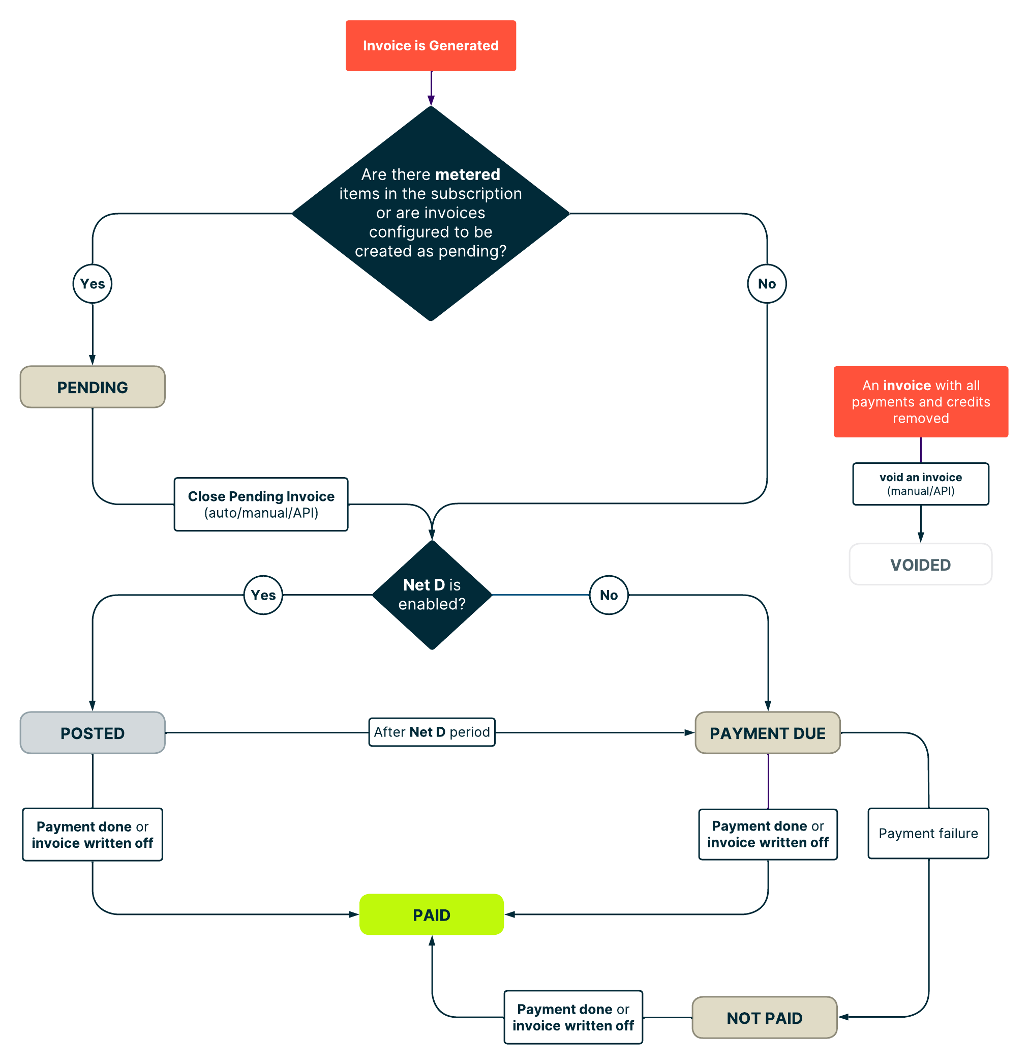
Paid - Payment has been made successfully.
Payment Due - Charge has been attempted but has failed. Chargebee will continue to retry the charge based on the . You can also choose to collect the payment immediately by clicking on the Collect Now button. An invoice is also marked as Payment Due when payment collection via direct debit is in progress.
Not Paid - Payment has not been received. No further attempts will be made on this invoice. An invoice is also marked as Not Paid if a direct debit transaction fails.
Pending - This status is used for invoices generated for usage-based charges (metered billing).
Voided - The invoice has been canceled. Learn more.
Posted - This status is used when you've enabled Payment Terms (Net D) for your recurring invoices. Recurring invoices are marked as Posted immediately after they are generated. They will remain in this state until the due period has been exceeded. The invoice status will change to Payment Due if the due period has been exceeded, and the amount hasn't been paid.
The following diagram explains the Invoice Status Life Cycle:
To hide free-of-charge line items from an invoice, click Settings > Configure Chargebee > Billing LogIQ > Billing & Invoices > Zero value line items and enable the setting.
Invoice amounts can be rounded off to the nearest whole number. To enable this setting, click Settings > Configure Chargebee > Billing LogIQ > Billing & Invoices > Round-off invoice amount and enable the setting.
Unlike credit card transactions, for Direct Debit payment methods such as ACH and SEPA, there's a delay during transaction completion/processing.
During transactions via payment methods such as ACH, the following steps are initiated:
When the customer needs to be charged, Chargebee sends a request to the payment initiating entity.
When the payment is successfully initiated, Chargebee creates a payment transaction with an In Progress status.
The invoice status will be Payment Due as a payment confirmation is still awaited.
When the request is validated and the payment is "settled" by ACH, Chargebee changes the transaction status from In Progress to Success and the invoice will be marked as Paid. Since the process goes through the entire cycle mentioned above each time, there might be a time delay for the ACH/Direct Debit transaction completion. Payment refund would also go through the entire process.
If the payment settlement fails,
Note:
To stay compliant with the European, and South African law, when billing is done on a different currency other than Euro, and South African Rand, you can display the exchange rate on the invoice details page and the invoice pdf. Contact support if you want exchange rates to be displayed on your invoices.
See also
Was this article helpful?