Docs

Log into read the version of docs relevant to your site.

BACS via Adyen

BACS (Bankers' Automated Clearing Services) is the most popular method of making electronic payments in the United Kingdom. It is used for payroll, direct debit, and online bill payments. Chargebee allows you to configure BACS using Adyen. Learn more

Note:

Configure BACS payments via Adyen

Complete the steps below to configure your Chargebee account to accept BACS payments using Adyen:

Note:

Make sure you have BACS Direct Debit enabled for Adyen in your Chargebee account before moving forward. Also, make sure you have BACS enabled in your Adyen account.

  1. Log in to your Chargebee site and configure the Adyen gateway. Move to the next step if you already have Adyen configured on your site.
  2. Click Settings > Configure Chargebee > Payment Gateway > Adyen.
  3. Enable BACS Direct Debit (for UK region only) to configure direct debit payments for UK-based customers.
  4. Enter the following details on the BACS Configuration page:
    • Creditor name
    • Creditor email
    • Creditor contact number
  5. Click Save.

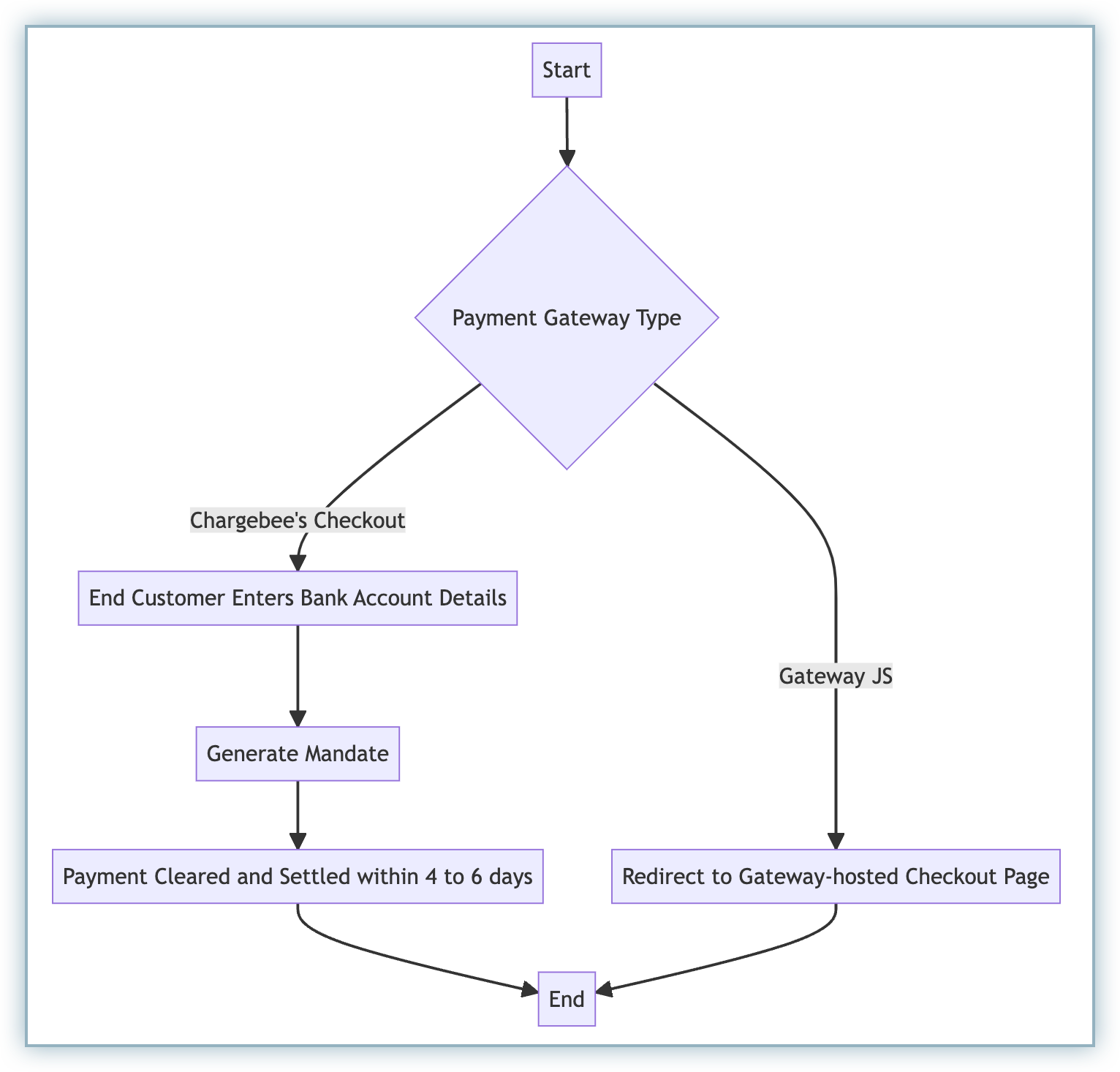
Payment flow

  1. If you have chosen Gateway JS, you will be redirected from the merchant's website to a gateway-hosted checkout page. Otherwise, Chargebee's checkout is used.
  2. The customer enters their bank account details and confirms. A mandate is generated based on the entered details, which authorizes the gateway to collect the payment.
  3. Once a mandate is generated, it can take four to six days before a payment is cleared and settled.

Note:

If there are three consecutive payment failures using the direct debit payment method, it will be marked as invalid in Chargebee. In such cases, you should remove the existing payment method and ask your customer to add a new one.

Email notifications

You must notify your customers during mandate creation and before they are charged. To do so, enable the following email notifications in Chargebee:

  • Mandate creation
  • Pre-notification

Follow these steps to access these notifications:

  1. Go to Settings > Configure Chargebee > Email Notifications.
  2. Select the Payments and credits category.

Both notifications will be available there. You can edit the template as needed.

Was this article helpful?